Modélisation#

Cette page décrit la modélisation des objets manipulés par la solution, elle présente donc des concepts avancés dont la compréhension n’est pas requise pour utiliser la solution. Leur description a pour simple objectif d’être un support explicatif supplémentaire.

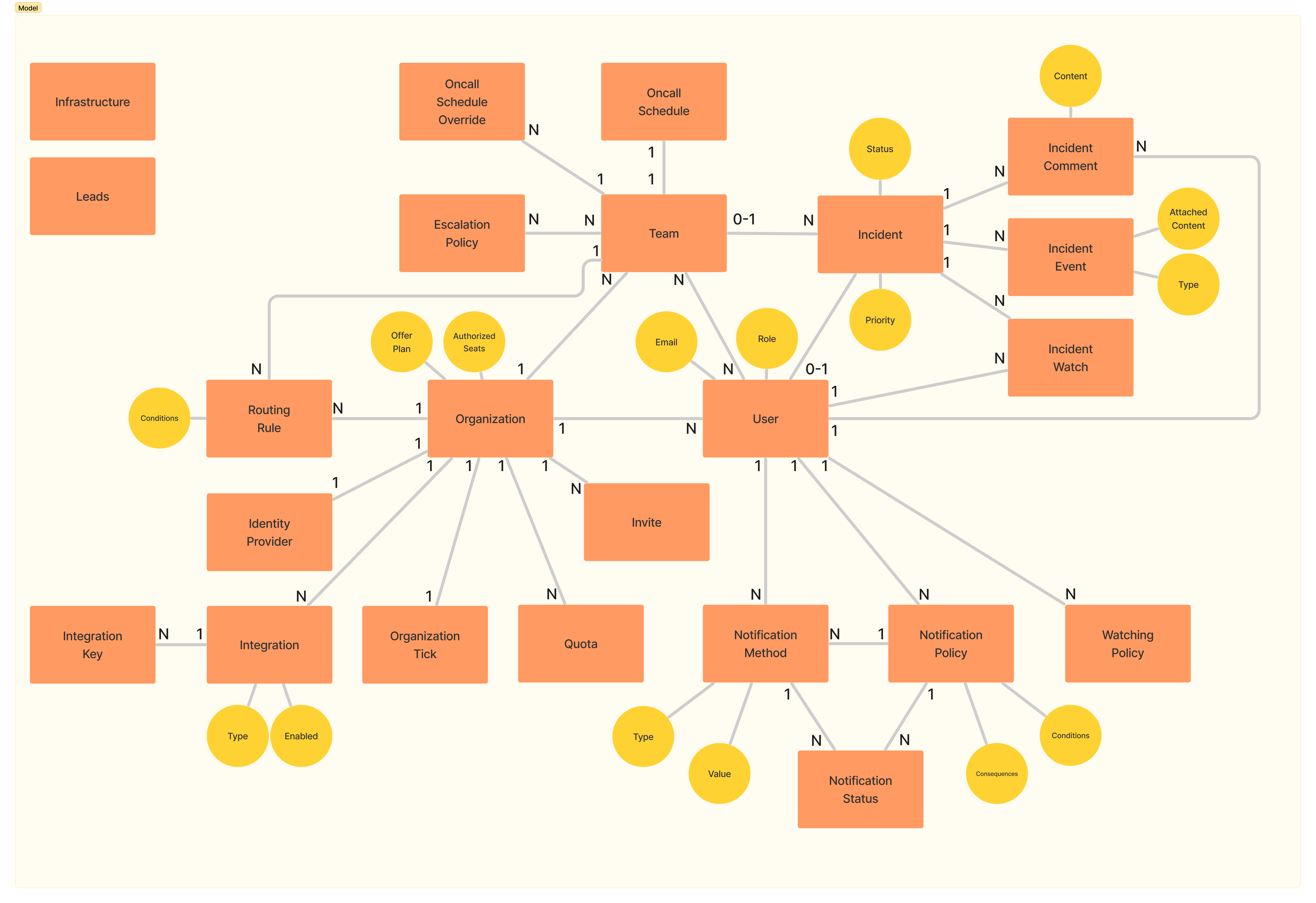
L’image qui suit schématise le modèle de données de la solution :
  • les briques orange décrivent de façon exhaustive les objets manipulés, chacun étant représenté par une table en base de données

  • les cercles jaunes décrivent partiellement les attributs associés à ces objets

  • les liens gris décrivent partiellement les relations entre les objets

Data model